File:2008 NaturalLanguageDatabaseInterfac Fig1.png
Jump to navigation
Jump to search
2008_NaturalLanguageDatabaseInterfac_Fig1.png (522 × 548 pixels, file size: 64 KB, MIME type: image/png)
Summary
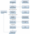
Figure 1: Architectural Design of NLDBI-CBMS. In: Garcia et al. (2008)
File history
Click on a date/time to view the file as it appeared at that time.
| Date/Time | Thumbnail | Dimensions | User | Comment | |
|---|---|---|---|---|---|
| current | 08:06, 10 February 2019 | 522 × 548 (64 KB) | Omoreira (talk | contribs) | Figure 1: Architectural Design of NLDBI-CBMS. In: Garcia et al. (2008) |
You cannot overwrite this file.
File usage
The following page uses this file:
