Question Answering (QA) System
A Question Answering (QA) System is an conversational system that implements a question answering algorithm to solve a question answering task.
- Context:
- It can range from being a Human-Powered QA System to being an Software-Powered QA System (such as a question answering software system).
- It can range from being a Restricted-Domain QA System to being a Open-Domain QA System.
- It can range from being an Offline QA System to being a Real-Time QA System.
- It can range from being a Standard QA System to being a Deep QA System.
- …
- Example(s):
- a Question Answering over Linked Data (QALD) System,
- a Biomedical Semantic Indexing and Question Answering (BioASQ) System,
- a ANN-based QA System such as:
- a Community-based Question Answering System such as:
- an Intelligent Digital Assistant such as:
- a Chatterbot QA System such as:
- IBM's Watson QA System,
- LUNAR System,
- BASEBALL System,
- ELIZA System,
- EAGLi System,
- DOCTOR System,
- SHRDLU System,
- LILOG System,
- TRIPSYS System,
- SFU's SQuASH System.
- AnswerBus http://www.answerbus.com/index.shtml
- UMich's NSIR http://tangra.si.umich.edu/clair/NSIR/html/nsir.cgi
- MIT's START http://start.csail.mit.edu/
- CMU's JAVELIN.
- a Question-Answering Character such as: U.S. Army's Sgt. Star.
- …
- Counter-Example(s):
- See: QA Dataset, Help System, QA Service, Chatterbot, Turing Test, Expert System, SQL, SPARQL, Prolog, FunQL, DCS Tree, QA Model.
References
2018a
- (Wikipedia, 2018) ⇒ https://en.wikipedia.org/wiki/Question_answering Retrieved:2018-10-19.
- Question answering (QA) is a computer science discipline within the fields of information retrieval and natural language processing (NLP), which is concerned with building systems that automatically answer questions posed by humans in a natural language.
2018b
- (Larson et al., 2018) ⇒ Tait Larson, Johnson Heng Gong, and Josh Daniel. "Providing A Simple Question Answering System By Mapping Questions to Questions". Retrieved:2018-10-19.
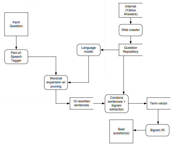
- QUOTE: The core of our approach is an attempt to transform input questions into the language of the question corpus, and then find the closest matching repository question. The transformation is done by a breadth-first search via rewriting of words in the input question according to Wordnet synonyms, and pruning the search tree by removing low probability rewritten sentences according to a language model trained on the question corpus. Once the input question has been rewritten into language close to that of the question corpus, we run tf-idf information retrieval algorithms with only bigrams to find the closest questions. If the final scores are too low, we determine that there is no matching question/answer pair in the repository. A diagram of the process is below.

Figure 1: Overall data flow for our Question ⇒ Question system.
- QUOTE: The core of our approach is an attempt to transform input questions into the language of the question corpus, and then find the closest matching repository question. The transformation is done by a breadth-first search via rewriting of words in the input question according to Wordnet synonyms, and pruning the search tree by removing low probability rewritten sentences according to a language model trained on the question corpus. Once the input question has been rewritten into language close to that of the question corpus, we run tf-idf information retrieval algorithms with only bigrams to find the closest questions. If the final scores are too low, we determine that there is no matching question/answer pair in the repository. A diagram of the process is below.
2017
- (Minaee & Liu, 2017) ⇒ Shervin Minaee, and Zhu Liu (2017). "Automatic question-answering using a deep similarity neural network". arXiv preprint arXiv:1708.01713.
- QUOTE: Question-answering (QA) is an active research area in natural language processing (NLP), which has a long history. Baseball and Lunar were two of the early question-answering systems which answered the questions about US baseball league and analysis of rocks returned by Apollo mission respectively [1], [2]. The modern question-answering systems usually rely on a vast amount of text in a knowledge source, which can either be the information on world wide web, or some structured knowledge base such as freebase [3]. Many of the modern question answering systems are dealing with factoid questions. Some example factoid questions are shown below:
- What currency does Germany use?
- When was Mozart born?
- Where was the first capital of the United States?
- QUOTE: Question-answering (QA) is an active research area in natural language processing (NLP), which has a long history. Baseball and Lunar were two of the early question-answering systems which answered the questions about US baseball league and analysis of rocks returned by Apollo mission respectively [1], [2]. The modern question-answering systems usually rely on a vast amount of text in a knowledge source, which can either be the information on world wide web, or some structured knowledge base such as freebase [3]. Many of the modern question answering systems are dealing with factoid questions. Some example factoid questions are shown below:
- Many of the classic algorithms for question-answering consist of multiple stages, such as question processing, answer type classification and answer selection, and there is a lot of engineering involved in each step [4].
Many of the modern QA algorithms learn to embed both question and answer into a low-dimensional space and select the answer by finding the similarity of their features. Due to tremendous performance of deep neural network for many problems in recent years, there have been many works using deep learning models for designing question-answering systems. In [5], Iyyer introduced a recursive neural network architecture for question answering. In [6], Weston proposed a memory network model for question answering, where the proposed network can reason using a long-term memory component. In [7], Bordes addressed the problem of question-answering with weakly supervised embedding models. In [8], a convolutional neural network (CNN) based model is proposed for modeling sentences. This CNN model is used by Feng [9] for answer selection in QA systems. Long-short term memory models (LSTM) [10] has also been used a lot for different problems in NLP. Tan [11], explored the applications of LSTM based models for answer selection.
- Many of the classic algorithms for question-answering consist of multiple stages, such as question processing, answer type classification and answer selection, and there is a lot of engineering involved in each step [4].
2016a
- (Stroh & Mathur, 2016) ⇒ Eylon Stroh, and Priyank Mathur (2016). "Question Answering Using Deep Learning".
2016b
- (Yin et al., 2016) ⇒ Jun Yin, Xin Jiang, Zhengdong Lu, Lifeng Shang, Hang Li, and Xiaoming Li. (2016). “Neural Generative Question Answering.” In: Proceedings of the Twenty-Fifth International Joint Conference on Artificial Intelligence (IJCAI-16). ISBN:978-1-57735-770-4. arXiv preprint arXiv:1512.01337.
2015a
- (Feng et al., 2015) ⇒ Minwei Feng, Bing Xiang, Michael R. Glass, Lidan Wang, and Bowen Zhou(2015). “Applying deep learning to answer selection: A study and an open task”, IEEE Workshop on Automatic Speech Recognition and Understanding. arXiv preprint arXiv:1508.01585.
2015b
- (Tan et al., 2015) ⇒ Ming Tan, Cicero dos Santos, Bing Xiang, and Bowen Zhou (2015). “LSTM-based Deep Learning Models for non-factoid answer selection”, arXiv preprint arXiv:1511.04108.
2015c
- (Liu et al., 2015) ⇒ Kang Liu, Jun Zhao, Shizhu He, and Yuanzhe Zhang. (2015). “Question Answering over Knowledge Bases.” In: Intelligent Systems, IEEE, 30(5). doi:10.1109/MIS.2015.70
- QUOTE: Question answering over knowledge bases is a challenging task for next-generation search engines. The core of this task is to understand the meaning of questions and translate them into structured language-based queries.
2014a
- (Iyyer et al., 2014) ⇒ Mohit Iyyer, Jordan Boyd-Graber, Leonardo Claudino, Richard Socher, and Hal Daumé III (2014).“A Neural Network for Factoid Question Answering over Paragraphs”, In Conference on Empirical Methods on Natural Language Processing.
2014b
- (Weston et al., 2014) ⇒ Jason Weston, Sumit Chopra, and Antoine Bordes (2014) “Memory networks”. arXiv preprint arXiv:1410.3916.
2014c
- (Bordes et al., 2014) & rArr; Antoine Bordes, Jason Weston, and Nicolas Usunier. (2014, September). "Open question answering with weakly supervised embedding models". In Joint European Conference on Machine Learning and Knowledge Discovery in Databases (pp. 165-180). Springer, Berlin, Heidelberg. arXiv:1404.4326
2014d
- (Kalchbrenner et al., 2014) ⇒ Nal Kalchbrenner, Edward Grefenstette, and Phil Blunsom (June, 2014). “A convolutional neural network for modelling sentences”, In: Proceedings of the 52nd Annual Meeting of the Association for Computational Linguistics. arXiv:1404.2188.
2008a
- (Bollacker et al., 2008) ⇒ Kurt Bollacker, Colin Evans, Praveen Paritosh, Tim Sturge, and Jamie Taylor. (2008). “Freebase: a collaboratively created graph database for structuring human knowledge”, Proceedings of the ACM SIGMOD International Conference on Management of data.
2008b
- (Kangavari et al., 2008) ⇒ Mohammad Reza Kangavari, Samira Ghandchi, and Manak Golpour (2008). "A new model for question answering systems". World Academy of Science, Engineering and Technology 42 (2008): 506-513.
2005
- (Cucerzan & Agichtein, 2005) ⇒ Silviu Cucerzan and Eugene Agichtein (2005). "Factoid Question Answering over Unstructured and Structured Web Content". In TREC (Vol. 72, p. 90).
2004
- (Narayanan & Harabagiu, 2004) ⇒ Srini Narayanan and Sanda Harabagiu ⇒ (2004, August). "Question answering based on semantic structures". In: Proceedings of the 20th International Conference on Computational Linguistics (p. 693). Association for Computational Linguistics.
2003
- (Echihabi & Marcu, 2003) ⇒ Abdessamad Echihabi and Daniel Marcu (2003, July). "A noisy-channel approach to question answering". In: Proceedings of the 41st Annual Meeting on Association for Computational Linguistics-Volume 1 (pp. 16-23). Association for Computational Linguistics.
2002
- (Voorhees, 2002) ⇒ Ellen M. Voorhees. (2002). "The evaluation of question answering systems: Lessons learned from the TREC QA track". In Question Answering: Strategy and Resources Workshop Program, p. 6.
1999
- (Manning & Schütze, 1999) ⇒ Christopher D. Manning, and Hinrich Schütze. (1999). “Foundations of Statistical Natural Language Processing.” In: The MIT Press. ISBN:0262133601
1997
- (Hochreiter & Schmidhuber, 1997) ⇒ Sepp Hochreiter, and Jürgen Schmidhuber. (1997). "Long Short-term Memory". In: Neural computation, 9(8).
1977
- (Woods & Kaplan, 1977) ⇒ William A. Woods, and R. Kaplan (1977). “Lunar rocks in natural English: Explorations in natural language question answering”, Linguistic structures processing, 5. 5: 521569
1961
- (Green et al., 1961) ⇒ Bert F. Green, Jr., Alice K. Wolf, Carol Chomsky, and Kenneth Laugher (1961). “Baseball: an automatic question-answerer”, western joint IREAIEE-ACM computer conference, ACM, 1961.
- ABSTRACT: Baseball is a computer program that answers questions phrased in ordinary English about stored data. The program reads the question from punched cards. After the words and idioms are looked up in a dictionary, the phrase structure and other syntactic facts are determined for a content analysis, which lists attribute-value pairs specifying the information given and the information requested. The requested information is then extracted from the data matching the specifications, and any necessary processing is done. Finally, the answer is printed. The program's present context is baseball games; it answers such questions as " Where did each team play on July 7? "----